Creating a Resolution Flow
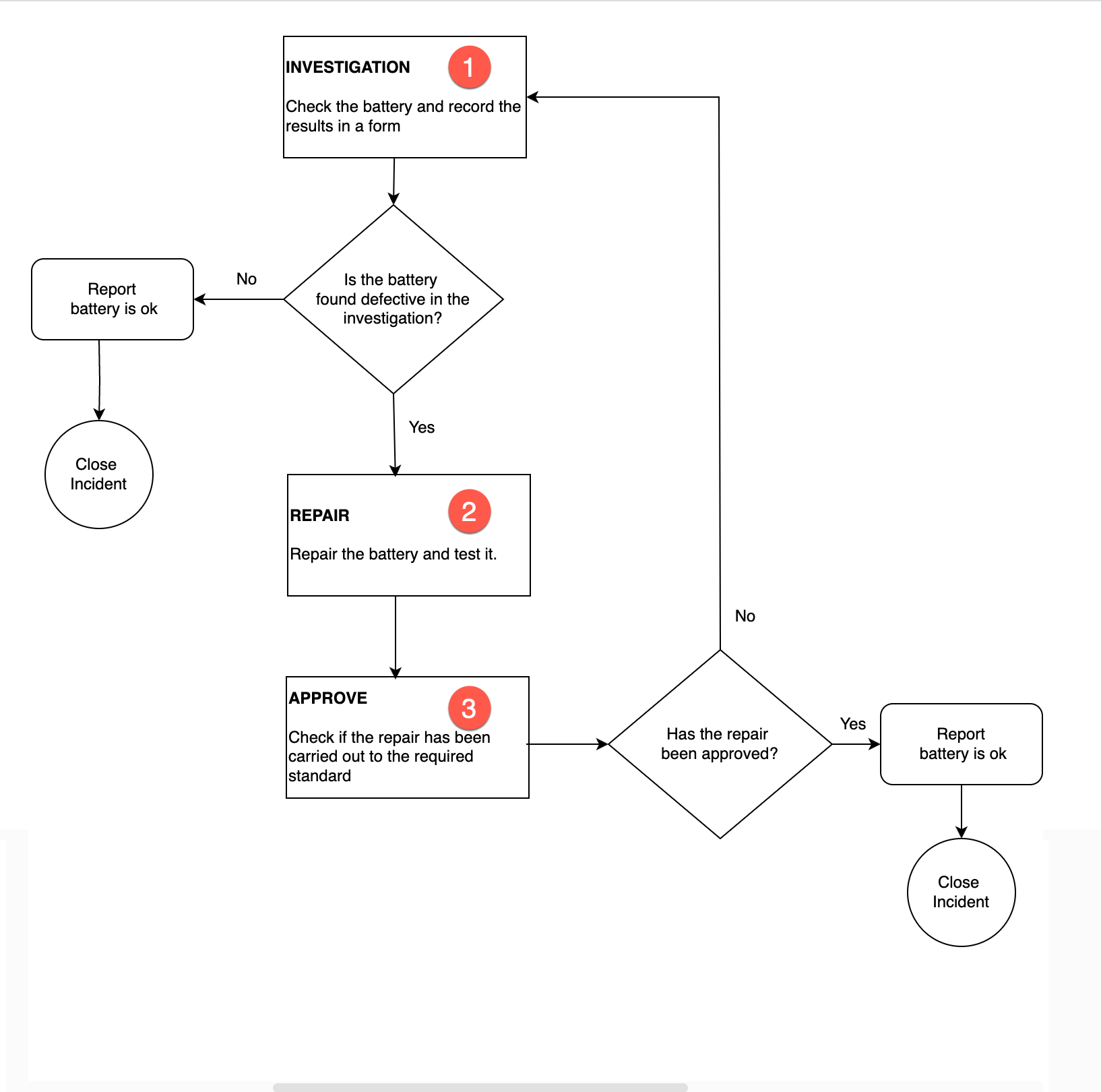
A Resolution Flow is created to determine how an Incident can be handled and resolved. For example, the Resolution Flow for a Defective Battery Incident shown below contains steps to repair the battery.
![]() |
You can build this Resolution Flow as a Custom Lifecycle of type Incident. Note that there are three User Task elements corresponding to the tasks required to repair a battery.
![]() |
You can link Lifecycle Forms to the User Tasks if required. For the current example, Lifecycle Forms are linked to Investigation and Approve.
The investigating technician will record the results using the Lifecycle Form Battery Check as shown below.
![]() |
The supervisor approving the repair will approve or reject the work using another Lifecycle Form Battery Review.
To create a Resolution Flow:
Select the type Incident from the dropdown list as shown below.

Drag the required elements from the UI panel to build a Custom Lifecycle. Link Lifecycle Forms to the User Tasks where required.

Click .

Click .

You have successfully created the Resolution Flow. You can use it in the required Incident Definition.

Note
There is a Guideline Validation feature, that checks the Custom Lifecycle dynamically as it is built and offers suggestions and highlights errors.


